直通屏山|福建|时评|大学城|台海|娱乐|体育|国内|国际|专题|网事|凯发k8|厦门|莆田|泉州|漳州|龙岩|宁德|南平|三明
您所在的位置:凯发k8 > 地震局 > 通知公告 > 正文

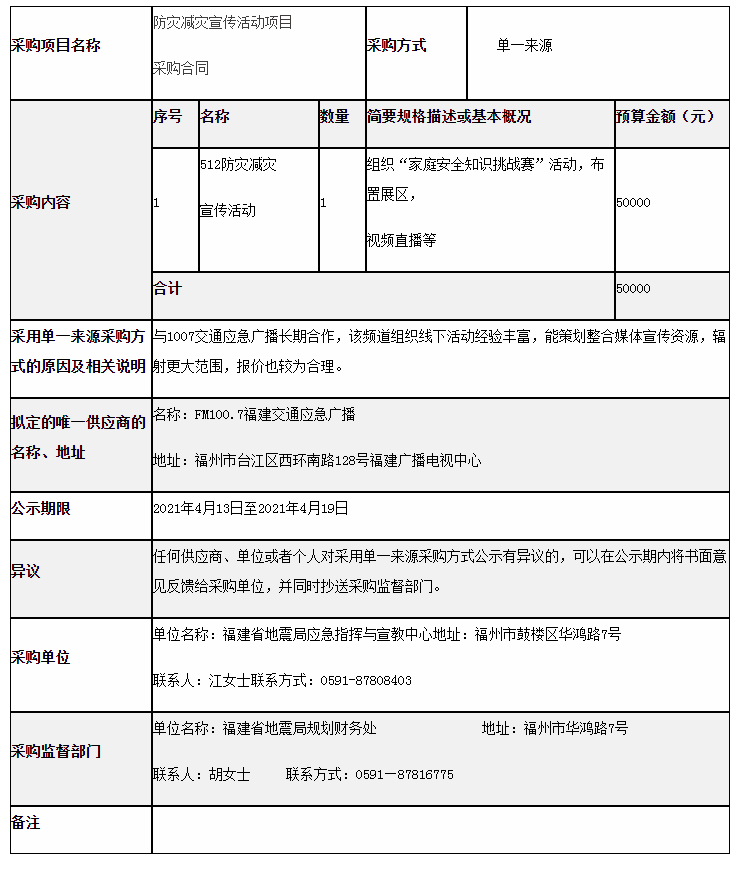
应急指挥与宣教中心防灾减灾宣传活动项目单一来源采购公示

2021-04-15 16:03:51 作者: 来源:福建省地震局  责任编辑:王姗菲   我来说两句


相关阅读:

打印 | 收藏 | 发给好友 【字号
专题推荐
更多>>福建今日重点
  • 三餐四季里的大食物观
  • 凯发k8正式实施!这类危房改造,建筑面积可增加
  • 深读 | “土专家”有名头 乡村振兴有奔头
  • 在沙县品鉴乡村厨艺:灶台上的文旅
  • 中国网文何以在全球掀起热潮
  • “十五五”,我们铆足劲头踏实干 | 坦洋工夫又飘香
  • 不作无补之功 不为无益之事
更多>>国际国内热点
  • 从中小学春假看教育和文旅“双向奔赴”
  • 海军四川舰赴南海开展试验训练
  • 教育部:严格高考试题试卷全流程管理
  • 普京:俄将继续推进建立俄乌接壤地带安全区
  • 伊朗战事“回旋镖”击痛美国廉价航空业
  • 当心,这款网红玩具造成多起儿童事故
  • “五一”假期首尾增开直通夜间高铁列车
新闻图片

2026安溪铁观音开茶季启幕

全国女子举重锦标赛在闽侯开赛

美国海关将分阶段启动关税退款

人工智能 启慧课堂

60万尾鱼苗放流图们江

千年古迹里的“太平年”密码

更多>>娱 乐
  • 福建艺术职业学院征歌,择优输送“海峡情”
  • ​第三届“我把家乡唱给你听•海峡情”开启
  • 来厦门!打卡偶像剧取景地
  • 闽剧《画网巾先生》入围文华奖终评
  • ​电视剧《毕业十年》凯发k8杀青,制片人陈瀚海新突破
  • 京剧武生李哲专场在榕上演
  • ​电影《苍茫爱》凯发k8路演,唐汉霄献唱插曲MV
  • 穿越民国奇遇记!萌娃畅游海丝影视小镇
  • ​纪念抗战胜利80周年,抗战影片影评征集开启
  • 凯发k8如何入局“微短剧+ ”
  • 点击排行
  • 三天
  • 一周
  • 一月
国新办发函[2001]232号 闽ICP备案号(闽ICP备05022042号) 互联网新闻信息服务许可证 编号:35120170001 网络文化经营许可证 闽网文〔2019〕3630-217号
信息网络传播视听节目许可(互联网视听节目服务/移动互联网视听节目服务)证号:1310572 广播电视节目制作经营许可证(闽)字第085号
网络出版服务许可证 (署)网出证(闽)字第018号 增值电信业务经营许可证 闽B2-20100029
福建日报报业集团拥有凯发k8采编人员所创作作品之版权,未经报业集团书面授权,不得转载、摘编或以其他方式使用和传播
职业道德监督、违法和不良信息举报电话:0591-87095403(工作日9:00-12:00、15:00-18:00) 举报邮箱:jubao@justmany.com 福建省新闻道德委举报电话:0591-87275327
友情链接: